乘用车企业平均燃料消耗量与新能源汽车积分并行管理办法
(2017年9月27日工业和信息化部、财政部、商务部、海关总署、质检总局令第44号公布 自2018年4月1日起施行)
第一章 总则
第一条 为了提升乘用车节能水平,缓解能源和环境压力,建立节能与新能源汽车管理长效机制,促进汽车产业健康发展,根据《中华人民共和国节约能源法》等规定,制定本办法。
第二条 中华人民共和国境内的乘用车企业平均燃料消耗量与新能源汽车积分管理,适用本办法。
第三条 工业和信息化部会同财政部、商务部、海关总署、市场监管总局实施乘用车企业平均燃料消耗量与新能源汽车积分管理。
第四条 本办法所称乘用车,是指《汽车和挂车类型的术语和定义》(GB/T 3730.1-2001)第2.1.1.1款至第2.1.1.10款规定的、最大设计总质量不超过3500千克的车辆,包括新能源乘用车和传统能源乘用车。
本办法所称新能源乘用车,是指采用新型动力系统,完全或者主要依靠新型能源驱动的乘用车,包括插电式混合动力(含增程式)乘用车、纯电动乘用车和燃料电池乘用车等。
本办法所称传统能源乘用车,是指除新能源乘用车以外的,能够燃用汽油、柴油、气体燃料或者醇醚燃料等的乘用车(含非插电式混合动力乘用车)。
本办法所称低油耗乘用车,是指综合燃料消耗量不超过《乘用车燃料消耗量评价方法及指标》(GB 27999)中对应的车型燃料消耗量目标值与该核算年度的企业平均燃料消耗量要求之积(计算结果按四舍五入原则保留两位小数)的传统能源乘用车。
第五条 乘用车企业包括中华人民共和国境内乘用车生产企业、进口乘用车供应企业。
本办法所称境内乘用车生产企业,是指取得工业和信息化部乘用车生产企业准入并获得强制性产品认证的乘用车企业。
本办法所称进口乘用车供应企业,是指从中华人民共和国境外进口并在境内销售获得强制性产品认证的乘用车的企业,包括获境外乘用车生产企业授权的进口乘用车供应企业和未获授权的进口乘用车供应企业。
第六条 工业和信息化部建立汽车燃料消耗量与新能源汽车积分管理平台,统筹推进企业平均燃料消耗量与新能源汽车积分公示、转让、交易等工作。
乘用车企业应当按照工业和信息化部的要求(见附件1),报送其生产、进口的乘用车燃料消耗量和新能源乘用车相关数据;通过汽车燃料消耗量与新能源汽车积分管理平台,开展积分转让或者交易。
第二章 乘用车企业平均燃料消耗量积分核算
第七条 境内各乘用车生产企业和各进口乘用车供应企业,是乘用车企业平均燃料消耗量积分的核算主体,单独实施核算。
第八条 乘用车企业平均燃料消耗量积分,为该企业平均燃料消耗量的达标值和实际值之间的差额,与其乘用车生产量或者进口量的乘积(计算结果按四舍五入原则保留整数)。
实际值低于达标值产生正积分,高于达标值产生负积分。
第九条 乘用车企业平均燃料消耗量达标值,是指该企业平均燃料消耗量目标值与该核算年度的企业平均燃料消耗量要求的乘积(计算结果按四舍五入原则保留两位小数)。
乘用车企业平均燃料消耗量目标值,按照《乘用车燃料消耗量评价方法及指标》第5.2款计算(计算结果按四舍五入原则保留两位小数)。同一车型在核算年度有多个不同的燃料消耗量目标值的,按照不同的目标值分开计算。
核算年度的企业平均燃料消耗量要求,是指《乘用车燃料消耗量评价方法及指标》第5.3款规定的相关比值。
第十条 乘用车企业平均燃料消耗量实际值,按照《乘用车燃料消耗量评价方法及指标》第5.1款计算(计算结果按四舍五入原则保留两位小数)。同一车型在核算年度有多个不同的燃料消耗量的,按照不同的燃料消耗量分开计算。
第十一条 境内乘用车生产企业的乘用车生产量,按照该企业在核算年度内生产的、用于境内销售的乘用车实际产量核算。
进口乘用车供应企业的乘用车进口量,按照该企业在核算年度进口用于境内销售的、获得强制性产品认证并经出入境检验检疫机构检验的乘用车数量核算。
第十二条 对核算年度生产量2000辆以下并且生产、研发和运营保持独立的境内乘用车生产企业,进口量2000辆以下的获境外乘用车生产企业授权的进口乘用车供应企业,放宽其企业平均燃料消耗量积分的达标要求:
(一)2016年度至2020年度,企业平均燃料消耗量较上一年度下降6%以上的,其达标值在《乘用车燃料消耗量评价方法及指标》规定的企业平均燃料消耗量要求基础上放宽60%;下降3%以上不满6%的,其达标值放宽30%;
(二)2021年度至2023年度,企业平均燃料消耗量较上一年度下降达到4%以上的,其达标值在《乘用车燃料消耗量评价方法及指标》规定的企业平均燃料消耗量要求基础上放宽60%;下降2%以上不满4%的,其达标值放宽30%;
(三)2024年度及以后年度的核算要求,由工业和信息化部另行公布。
未获境外乘用车生产企业授权的进口乘用车供应企业按照前款的规定管理,并自2019年度起实施企业平均燃料消耗量积分核算;但是,核算年度进口量2000辆以下的,暂不实施积分核算。
第三章 乘用车企业新能源汽车积分核算
第十三条 境内各乘用车生产企业和各进口乘用车供应企业,是新能源汽车积分的核算主体,单独实施核算。
第十四条 乘用车企业新能源汽车积分,为该企业新能源汽车积分实际值与达标值之间的差额。
实际值高于达标值产生正积分,低于达标值产生负积分。
第十五条 乘用车企业新能源汽车积分实际值,是指该企业在核算年度内生产或者进口的新能源乘用车各车型的积分与该车型生产量或者进口量乘积之和(计算结果按四舍五入原则保留整数)。
前款规定的生产量、进口量,按照本办法第十一条规定的方法核算。
新能源乘用车车型积分按照《新能源乘用车车型积分计算方法》(见附件2)确定。
第十六条 乘用车企业新能源汽车积分达标值,是指该企业在核算年度内传统能源乘用车的生产量或者进口量,与新能源汽车积分比例要求的乘积(计算结果按四舍五入原则保留整数)。
传统能源乘用车中低油耗乘用车的生产量或者进口量按照以下规定计算:
(一)2021年度、2022年度、2023年度,低油耗乘用车的生产量或者进口量分别按照其数量的0.5倍、0.3倍、0.2倍计算;
(二)2024年度及以后年度的低油耗乘用车生产量或者进口量计算倍数,由工业和信息化部另行公布。
第十七条 对传统能源乘用车年度生产量或者进口量不满3万辆的乘用车企业,不设定新能源汽车积分比例要求;达到3万辆以上的,从2019年度开始设定新能源汽车积分比例要求。
2019年度、2020年度、2021年度、2022年度、2023年度的新能源汽车积分比例要求分别为10%、12%、14%、16%、18%。2024年度及以后年度的新能源汽车积分比例要求,由工业和信息化部另行公布。
第四章 积分报告和公示
第十八条 乘用车企业应当于每年12月20日前,向工业和信息化部提交下一年度乘用车企业平均燃料消耗量与新能源汽车积分年度预报告。
预报告的内容包括本企业平均燃料消耗量预期达标值、预期实际值和新能源汽车积分预期值等(见附件3)。
第十九条 乘用车企业应当于每年3月1日前,向工业和信息化部提交上一年度乘用车企业平均燃料消耗量与新能源汽车积分执行情况年度报告。
报告的内容包括本企业生产或者进口的各车型乘用车数量、关键参数、燃料消耗量、电能消耗量和对应车型的燃料消耗量目标值,以及本企业平均燃料消耗量达标值、实际值和新能源汽车积分等(见附件3)。
第二十条 工业和信息化部于每年4月10日前,通过汽车燃料消耗量与新能源汽车积分管理平台,向社会公示上一年度乘用车企业平均燃料消耗量与新能源汽车积分相关情况。
对公示的乘用车企业平均燃料消耗量与新能源汽车积分相关情况有异议的,可以在30日内向工业和信息化部提出。工业和信息化部在收到异议后30日内作出答复。
第二十一条 工业和信息化部会同财政部、商务部、海关总署、市场监管总局于每年6月30日前,对乘用车企业提交的企业平均燃料消耗量与新能源汽车积分执行情况年度报告和相关数据进行核实,并发布上一年度乘用车企业平均燃料消耗量与新能源汽车积分核算情况报告。
第五章 积分并行管理
第二十二条 乘用车企业平均燃料消耗量正积分可以结转或者在关联企业间转让。
乘用车企业新能源汽车正积分可以依据本办法自由交易,并按照下列规定结转,结转有效期不超过三年:
(一)2019年度的新能源汽车正积分可以等额结转一年;
(二)2020年度的新能源汽车正积分,每结转一次,结转比例为50%;
(三)2021年度及以后年度乘用车企业平均燃料消耗量实际值(仅核算传统能源乘用车)与达标值的比值不高于123%的,允许其当年度产生的新能源汽车正积分结转,每结转一次,结转比例为50%。只生产或者进口新能源汽车的乘用车企业产生的新能源汽车正积分按照50%的比例结转。
乘用车企业有平均燃料消耗量负积分、新能源汽车负积分的,应当在乘用车企业平均燃料消耗量与新能源汽车积分核算情况报告发布后60日内,向工业和信息化部提交其平均燃料消耗量负积分和新能源汽车负积分抵偿报告(见附件4),并在核算情况报告发布后90日内完成负积分抵偿归零。
工业和信息化部可以根据汽车行业发展情况决定延长抵偿期限和调整2020年度新能源汽车正积分结转比例。
第二十三条 具有下列关系之一的乘用车企业,属于本办法第二十二条第一款规定的关联企业:
(一)境内乘用车生产企业与其直接或者间接持股总和达到25%以上的其他境内乘用车生产企业;
(二)同为第三方直接或者间接持股总和达到25%以上的境内乘用车生产企业;
(三)获境外乘用车生产企业授权的进口乘用车供应企业,与该境外乘用车生产企业直接或者间接持股总和达到25%以上的境内乘用车生产企业,以及直接或者间接对该境外乘用车生产企业持股总和达到25%以上的境内乘用车生产企业。
第二十四条 乘用车企业平均燃料消耗量正积分结转后续年度使用的,按照一定比例进行结转,结转有效期不超过三年。2018年度及以前年度的正积分,每结转一次,结转比例为80%;2019年度及以后年度的正积分,每结转一次,结转比例为90%。
第二十五条 乘用车企业受让的平均燃料消耗量正积分,仅限其在当年度使用,不得再次转让。
第二十六条 乘用车企业平均燃料消耗量负积分应当采取下列方式抵偿归零:
(一)使用本企业结转的平均燃料消耗量正积分;
(二)使用本企业受让的平均燃料消耗量正积分;
(三)使用本企业产生的新能源汽车正积分;
(四)购买新能源汽车正积分。
前款所列的抵偿方式,可以组合使用。
新能源汽车正积分可以抵扣同等数量的平均燃料消耗量负积分。
第二十七条 乘用车企业的新能源汽车负积分,应当通过新能源汽车正积分抵偿归零。
第二十八条 乘用车企业2019年度产生的新能源汽车负积分,可以使用2020年度产生的新能源汽车正积分进行抵偿。
工业和信息化部可以根据汽车行业发展情况,决定乘用车企业使用2021年度产生的新能源汽车正积分对2020年度产生的新能源汽车负积分进行抵偿。
第二十九条 乘用车企业购买的新能源汽车正积分,仅限其在当年度使用,不得再次交易。
第三十条 乘用车企业发生分立、合并等情形,影响积分结转、转让、交易、抵偿等的,应当及时向工业和信息化部办理变更手续。
第六章 监督管理
第三十一条 工业和信息化部会同财政部、商务部、海关总署、市场监管总局建立乘用车企业平均燃料消耗量与新能源汽车积分信用管理制度。
乘用车企业提交平均燃料消耗量与新能源汽车积分执行情况年度报告时,应当同时向工业和信息化部提交信用承诺书(见附件5),由工业和信息化部向社会公示其信用承诺书。企业法定代表人未发生变动的,信用承诺书无需逐年提交。
乘用车企业不履行承诺的,工业和信息化部将其作为失信乘用车企业进行通报,并录入车辆生产企业信用信息管理平台。
第三十二条 工业和信息化部会同财政部、商务部、海关总署、市场监管总局对乘用车企业平均燃料消耗量与新能源汽车积分进行核查。
工业和信息化部负责对境内乘用车生产企业及其乘用车燃料消耗量、新能源乘用车参数、乘用车生产量等进行核查。
商务部负责对进口乘用车供应企业有关情况进行核查。
海关总署负责对乘用车进口量进行核查。
市场监管总局负责对获得强制性产品认证的进口新能源乘用车参数、进口乘用车燃料消耗量等进行核查。
第三十三条 对违反本办法的行为,任何单位和个人都有权向工业和信息化部举报。接到举报后,工业和信息化部会同有关部门及时依法调查处理,并为举报人保密。
第七章 法律责任
第三十四条 乘用车企业有下列情形之一的,工业和信息化部等部门按照职责给予通报,并按照核查值核算平均燃料消耗量与新能源汽车积分;情节严重的,作为失信乘用车企业进行通报,并录入车辆生产企业信用信息管理平台:
(一)未按照本办法的规定报送乘用车燃料消耗量和新能源乘用车相关数据的;
(二)报送的乘用车燃料消耗量数据、新能源乘用车数据与核查结果不符的;
(三)报送的乘用车生产量、进口量数据与实际数量不符的;
(四)未按照本办法的规定提交企业平均燃料消耗量与新能源汽车积分报告,或者报告的内容与事实不符的。
第三十五条 乘用车企业平均燃料消耗量负积分、新能源汽车负积分未按照本办法抵偿归零的,应当向工业和信息化部提交其本年度乘用车生产或者进口调整计划,使本年度预期产生的正积分能够抵偿其尚未抵偿的负积分。
第三十六条 乘用车企业平均燃料消耗量与新能源汽车积分管理要求,纳入乘用车生产企业及产品准入条件。乘用车企业有下列情形之一的,在其负积分抵偿归零前,对其燃料消耗量达不到《乘用车燃料消耗量评价方法及指标》车型燃料消耗量目标值的新产品,不予列入《道路机动车辆生产企业及产品公告》或者不予核发强制性产品认证证书,并可以依照《汽车产业发展政策》《强制性产品认证管理规定》等有关规定处罚:
(一)平均燃料消耗量负积分未按照本办法抵偿归零的;
(二)新能源汽车负积分未按照本办法抵偿归零的;
(三)未按照本办法第三十五条的规定提交年度乘用车生产或者进口调整计划,或者提交生产或者进口调整计划但本年度平均燃料消耗量积分、新能源汽车积分未满足要求的。
第八章 附则
第三十七条 本办法所称核算年度是指每年1月1日至12月31日。境内生产的乘用车以机动车整车出厂合格证上记载的制造日期为准确定相应的年度;进口乘用车以获得强制性产品认证车辆的随车检验单的签发日期为准确定相应的年度。
工业和信息化部收到乘用车企业依据本办法规定提交的材料后,转送其他相关部门。
第三十八条 本办法涉及的标准修订的,按照修订后的文本执行。
本办法中的“以上”“以下”“不超过”均含本数,“不满”不含本数。
第三十九条 工业和信息化部会同有关部门依据国家有关规定,完善乘用车企业平均燃料消耗量与新能源汽车积分管理的经济措施。
根据我国国情和汽车产业发展的需要,适时调整本办法有关制度、附件,并重新公布。
第四十条 本办法自2018年4月1日起施行。2013年3月14日公布的《乘用车企业平均燃料消耗量核算办法》(工业和信息化部2013年15号公告)、2014年10月14日公布的《关于加强乘用车企业平均燃料消耗量管理的通知》(工信部联装〔2014〕432号)同时废止。本办法施行前制定的规定与本办法不一致的,按照本办法执行。
附件1
乘用车燃料消耗量与新能源乘用车数据报送要求
工业和信息化部建立汽车燃料消耗量与新能源汽车积分管理平台。企业应当按照要求及时通过该平台报送生产或者进口的乘用车燃料消耗量和新能源乘用车相关数据。
一、报送范围
本办法中规定的,在中华人民共和国境内生产或者进口并用于境内销售的、最大设计总质量不超过3500千克的乘用车,包括能够燃用汽油、柴油或者气体燃料的传统能源乘用车(含非插电式混合动力乘用车),以及纯电动、插电式混合动力(含增程式)、燃料电池等新能源乘用车。
二、报送要求
(一)生产或者进口的乘用车产品,凡属于报送范围内的,应当按要求报送。
(二)境内乘用车生产企业和进口乘用车供应企业,作为核算主体,报送其乘用车燃料消耗量、新能源乘用车相关数据。
(三)按照“一车一条数据”的原则报送。
(四)境内生产的乘用车在下线后48小时内、进口乘用车在车辆进口核销后48小时内(节假日顺延)上报燃料消耗量和新能源乘用车相关数据。
(五)报送数据内容见“乘用车燃料消耗量与新能源乘用车数据表”(见附表1)。
(六)企业应当保证报送数据的真实性。企业可以根据需要进行数据修改、撤销和补传等操作,但相关操作应当作为历史记录保存。
(七)企业报送数据实施月度锁定管理。每月15日之前,企业可以对上月的数据进行确认,并进行修改、撤销和补传等操作。在每月15日之后,对上月数据实施锁定,企业确需进行修改、撤销或者补传的,应当提交企业法定代表人签名并加盖企业公章的纸质说明材料。
每年3月1日为上一年度数据修订截止日。
三、报送流程
(一)企业提交以下加盖企业公章的纸质材料,获取上传账号:
1.企业基本情况表(见附表2);
2.企业营业执照复印件;
3.企业相关人员从事数据报送相关工作的授权委托书以及相关人员身份证复印件;
4.进口乘用车供应企业产品代理委托书复印件或者进口许可证明复印件。
(二)使用上传账号登录汽车燃料消耗量与新能源汽车积分管理平台,按照“用户手册”进行填报。
附表1
乘用车燃料消耗量与新能源乘用车数据表

附表2
企业基本情况表

注:“企业基本情况表”在获取上传账号时提交,如“企业基本情况表”相关信息发生变化,应当及时提交更新后的“企业基本情况表”。
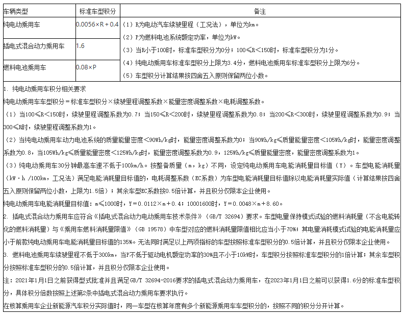
附件2
新能源乘用车车型积分计算方法

注:在核算乘用车企业新能源汽车积分实际值时,同一车型在核算年度有多个新能源乘用车车型积分的,按照不同的积分分开计算。
附件3
乘用车企业平均燃料消耗量与新能源汽车积分报告
企业名称:(公章)
企业所在地:省 市
编制日期: 年 月 日
乘用车企业平均燃料消耗量与新能源汽车积分预报告
( )年度
预计本企业年度内________________乘用车产品辆,其中传统能源乘用车辆,新能源乘用车辆。
预计该年度企业平均燃料消耗量达标值为升/100公里(按四舍五入原则保留两位小数,下同),平均燃料消耗量实际值为升/100公里,实际值将________________企业平均燃料消耗量达标值%(按四舍五入原则保留一位小数),预计将会产生平均燃料消耗量________________积分分(按四舍五入原则保留整数)。
预计该年度新能源汽车积分达标值为(按四舍五入原则保留整数,下同),新能源汽车积分实际值为,预计将会产生新能源汽车________________积分分。
本企业承诺,将切实采取措施确保企业平均燃料消耗量与新能源汽车积分达到国家法规要求。
企业法定代表人签名(手签):
(企业印章):
日期:
乘用车企业平均燃料消耗量与新能源汽车积分执行情况年度报告
( )年度
本企业年度内________________乘用车产品辆,其中传统能源乘用车辆,新能源乘用车辆。
该年度企业平均燃料消耗量达标值为升/100公里(按四舍五入原则保留两位小数,下同),平均燃料消耗量实际值为升/100公里,实际值________________企业平均燃料消耗量达标值%(按四舍五入原则保留一位小数),产生平均燃料消耗量________________积分分(按四舍五入原则保留整数)。
该年度新能源汽车积分达标值为(按四舍五入原则保留整数,下同),新能源汽车积分实际值为,产生新能源汽车________________积分分。
乘用车企业平均燃料消耗量与新能源汽车积分核算参数见附表。
本企业承诺,所有数据是据实填报的,如有弄虚作假行为,愿意承担相关法律责任。
企业法定代表人签名(手签):
(企业印章):
日期:
附表
年度平均燃料消耗量核算参数

年度新能源汽车积分核算参数

注:①仅新能源乘用车填写,其中纯电动、燃料电池乘用车填写电动汽车续驶里程,插电式混合动力乘用车填写纯电驱动模式续驶里程。
②车型燃料消耗量目标值,同一车型因整备质量、座椅排数等不同有多个不同的燃料消耗量目标值时,按照不同目标值分开填报。
③车型燃料消耗量(综合),按照四舍五入原则保留一位小数;如同一车型有多个不同的燃料消耗量,按照不同燃料消耗量分开填报。
④仅填写新能源乘用车对应的类型。
⑤仅限插电式混合动力乘用车填报。
⑥仅限燃料电池乘用车填报。
附件4
乘用车企业平均燃料消耗量负积分和新能源汽车负积分抵偿报告
( )年度
企业名称: 企业类型(境内生产/进口):

注:1. 乘用车企业受让平均燃料消耗量正积分或者购买新能源汽车正积分的,应当同时提交积分转让或者交易协议。协议应当载明积分类型、产生年度、交易或者转让积分的数量及价格等。
2. 行数不足可自行增加。
企业法定代表人签名(手签):
(企业印章):
日期:
附件5
信用承诺书
为了履行企业社会责任,缓解我国能源消耗压力,促进汽车工业节能减排,我单位郑重承诺:
1.遵守国家法律、法规,依法经营;
2.按要求报送乘用车燃料消耗量、新能源乘用车相关数据;
3.加大节能技术投入力度,积极调整产品结构,采取多种措施达到年度平均燃料消耗量和新能源汽车积分比例要求;
4.如果年度平均燃料消耗量积分未达标,将自愿采用平均燃料消耗量负积分抵偿方式进行抵偿归零;
5.如果年度产生新能源汽车负积分,将自愿购买新能源汽车正积分进行抵偿归零;
6.如果年度平均燃料消耗量负积分、新能源汽车负积分未抵偿归零,我单位将及时提交年度乘用车生产或者进口调整计划,保证预期产生的正积分能够抵偿尚未抵偿的负积分。在负积分抵偿归零前,我单位自愿接受有关部门给予部分新产品不予列入《道路机动车辆生产企业及产品公告》或者不予核发强制性产品认证证书等处罚,由此引起的消费者纠纷等全部后果由我公司自行承担。
企业法定代表人签名(手签):
(企业印章):
日期: