• 题:
  • 市场监管总局 交通运输部 国家粮食和储备局 关于公布实行道路散装运输许可制度的 重点液态食品目录的公告
  • 号:
  • 11100000MB0143028R/2026-810060
  • 主题分类:
  • 公示公告
  • 号:
  • 2026年第7号
  • 所属机构:
  • 食品生产经营安全监督管理司
  • 成文日期:
  • 2026年02月03日
  • 发布日期:
  • 2026年02月09日
  • 市场监管总局 交通运输部 国家粮食和储备局
    关于公布实行道路散装运输许可制度的
    重点液态食品目录的公告
  • 发布时间:2026-02-09 04:34    

国家市场监督管理总局

交     通     运     输     部

国家粮食和物资储备局

 

公    告


2026年第7


市场监管总局  交通运输部  国家粮食和储备局

关于公布实行道路散装运输许可制度的

重点液态食品目录的公告

 

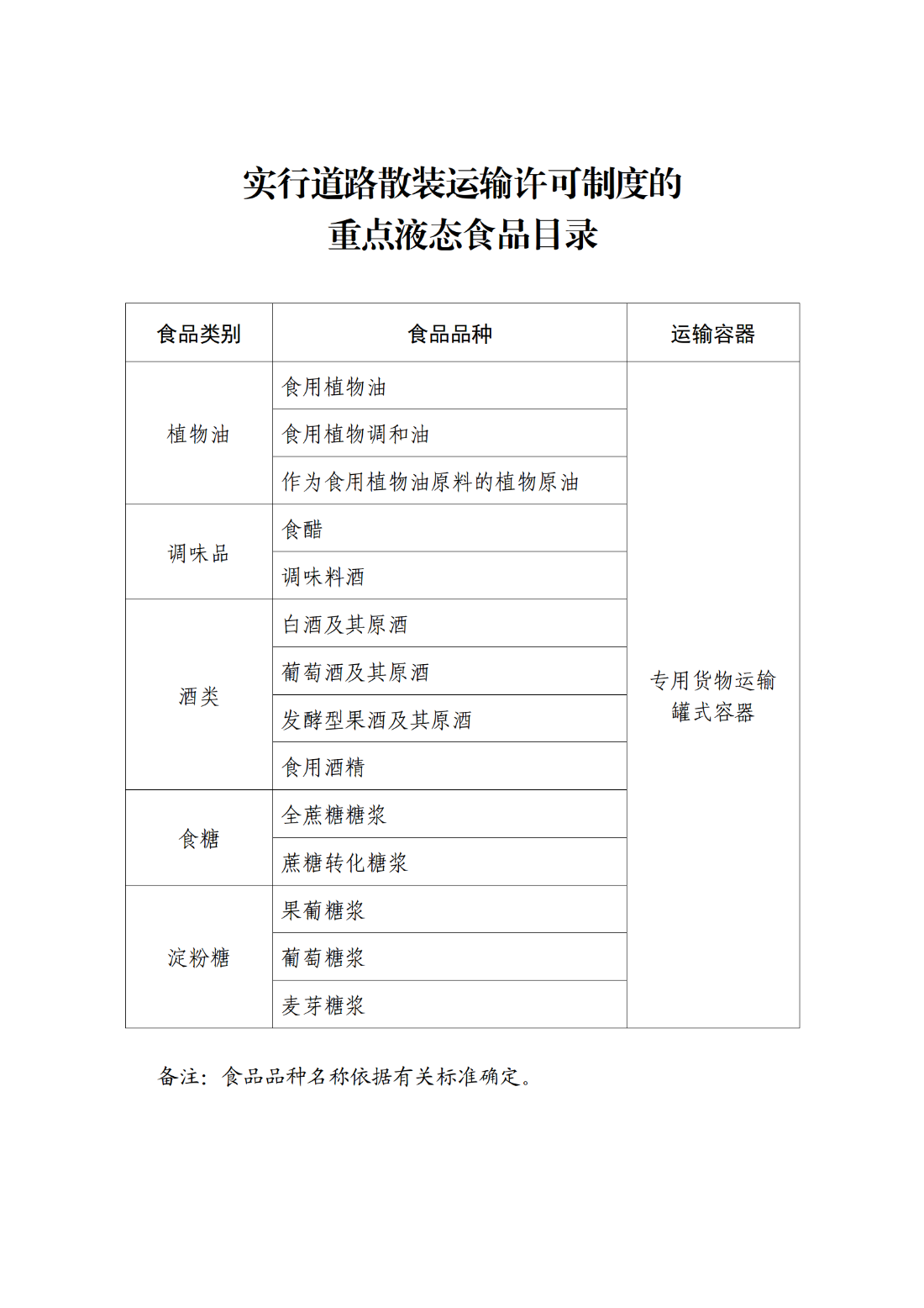
根据《全国人民代表大会常务委员会关于修改〈中华人民共和国食品安全法〉的决定》(2025912日第十四届全国人民代表大会常务委员会第十七次会议通过),市场监管总局、交通运输部、国家粮食和储备局联合制定了实行道路散装运输许可制度的重点液态食品目录,国务院批准,现予公布

202671日起,道路运输经营者未取得许可的,不得从事目录范围内重点液态食品道路散装运输。

 

 

 

市场监管总局               交通运输部

                                国家粮食和储备局

                           202623