• 题:
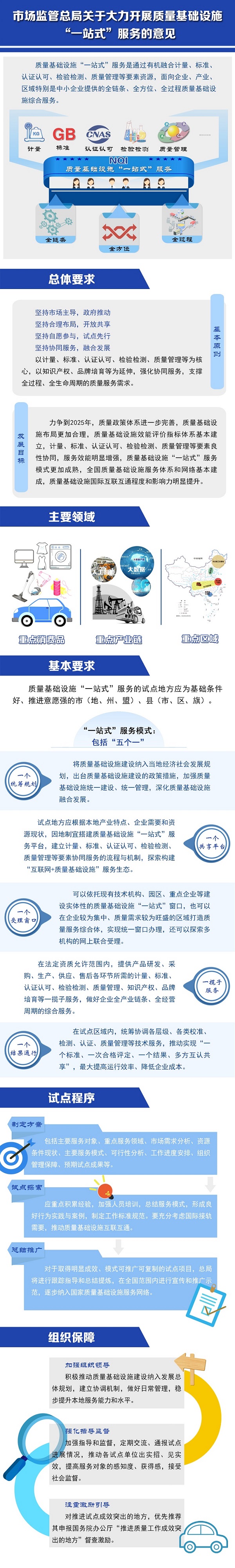
  • 一图读懂|市场监管总局关于大力开展质量基础设施“一站式”服务的意见
  • 号:
  • 2020-1605611773794
  • 主题分类:
  • 政策解读
  • 号:
  • 所属机构:
  • 质量发展局
  • 成文日期:
  • 2020年11月17日
  • 发布日期:
  • 2020年11月17日
  • 一图读懂|市场监管总局关于大力开展质量基础设施“一站式”服务的意见
  • 发布时间:2020-11-17 07:16